本站首页
部门简介
工作动态
政府文件
通知公告
发展规划
学校发展规划
专业建设规划
课程建设规划
教师发展规划
学生成长规划
质保体系
目标体系
标准体系
学生发展标准
教师发展标准
课程建设标准
专业建设标准
管理服务标准
制度体系
流程体系
评价体系
工作总结
质量年报
评价办法
质量项目
质量提升工程
职教名师
优秀教学团队
开放实训基地
精品课程
大师工作室
骨干专业
一览表
兴黔富民行动
省级示范性职业教育集团(联盟)
省级高水平专业化产教融合实训基地
省级精品在线开放课程
黔匠工坊
省级学前教育特色骨干专业群
省级学前教育特色骨干专业
高水平高职学校和专业建设计划
实施动态
简报
申报材料
通知文件
政策公告
质量文化
理论研究
质量学习
质保组织
决策指挥系统
质量生成系统
资源建设系统
支持服务系统
监督控制系统
幼专首页
当前位置:
首页
>>
工作动态
>>
通知公告
>>
正文
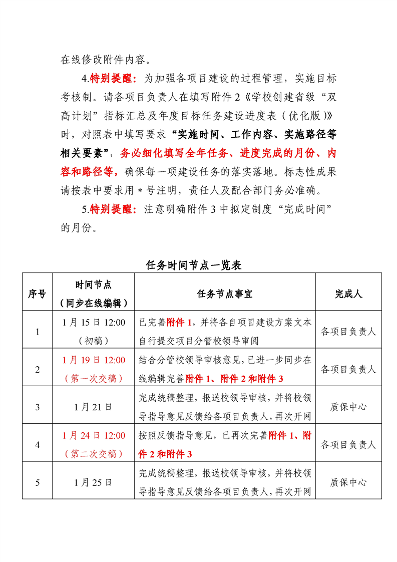
筑幼高专质保中心〔2021〕01 号关于进一步完善省级“双高计划”建设方案 等相关材料的通知
来源:
作者:
编辑:
质量保证中心
日期:
2021-01-11
点击率:
1415
[我要打印]
[关闭]
摘要:
引题:
关键字:
作者:
编辑:
质量保证中心
上一篇:
筑幼高专质保中心〔2021〕02 号关于做好兴黔富民行动计划 2021年度第一轮项目申报的通知
下一篇:
筑幼高专发〔2020〕280号关于我校参加2020年贵州省高水平高职学校现场评审工作安排的通知
网站声明
|
网站管理
Copyright©贵阳幼儿师范高等专科学校质量保证中心